Technologie und Wissen

Technologie und Wissen aus dem Gebiet der Regelungstechnik, Heizungstechnik, Steuerungstechnik, Energietechnik, Systemphysik und der Programmiersprache Modelica.

Sonntag, 1. Mai 2022

Künstliches Neuron KI

 


Eingestellt von old shool engineer um 09:19
Diesen Post per E-Mail versendenBlogThis!Auf X teilenIn Facebook freigebenAuf Pinterest teilen
Labels: Künstliches Neuron

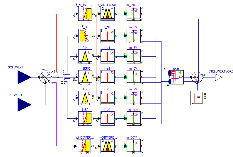
Fuzzy 7/7

 Regler zusammenfassen


und Einbinden in den Regelkreis:






Eingestellt von old shool engineer um 05:30
Diesen Post per E-Mail versendenBlogThis!Auf X teilenIn Facebook freigebenAuf Pinterest teilen
Labels: Fuzzy, Regelungstechnik

Fuzzy Schritt 6/7

 Regler entwerfen



Eingestellt von old shool engineer um 05:26
Diesen Post per E-Mail versendenBlogThis!Auf X teilenIn Facebook freigebenAuf Pinterest teilen
Labels: Fuzzy, Regelungstechnik

FUZZY SCHRITT 5/7

 Postprocessing





Eingestellt von old shool engineer um 05:22
Diesen Post per E-Mail versendenBlogThis!Auf X teilenIn Facebook freigebenAuf Pinterest teilen
Labels: Fuzzy, Regelungstechnik

FUZZY SCHRITT 4/7

 

Defuzzifizierung








Eingestellt von old shool engineer um 05:18
Diesen Post per E-Mail versendenBlogThis!Auf X teilenIn Facebook freigebenAuf Pinterest teilen
Labels: Fuzzy
Neuere Posts Ältere Posts Startseite
Abonnieren Kommentare (Atom)

Diesem BLOG folgen

Über mich

old shool engineer
Mein Profil vollständig anzeigen

Blog-Archiv

  • ►  2023 (1)
    • ►  Oktober (1)
  • ▼  2022 (9)
    • ▼  Mai (5)
      • Künstliches Neuron KI
      • Fuzzy 7/7
      • Fuzzy Schritt 6/7
      • FUZZY SCHRITT 5/7
      • FUZZY SCHRITT 4/7
    • ►  April (3)
    • ►  Februar (1)
  • ►  2021 (2)
    • ►  Februar (2)
  • ►  2020 (2)
    • ►  Februar (1)
    • ►  Januar (1)
  • ►  2019 (6)
    • ►  Januar (6)
  • ►  2018 (3)
    • ►  Januar (3)
  • ►  2017 (1)
    • ►  Februar (1)
Design "Einfach". Powered by Blogger.